
心理学为现代人提供了应对压力、提升效能的科学方案。习近平总书记在全国卫生与健康大会上指出,要加大心理健康基础研究,做好心理健康知识普及,规范发展心理咨询等服务。《“健康中国2030”规划纲要》提出实施心理健康促进行动,强调心理健康是整体健康的重要组成部分,并要求健全社会心理服务网络、加强心理健康人才培养。在政策与需求的双重驱动下,心理咨询领域面临巨大人才缺口,亟需通过专业化培养加以补充。
为了满足社会需要,凯途同创(深圳)教育科技发展有限公司(简称“凯途心理”,机构编码OR-71wGMF),举办助理心理咨询师培训班,普及心理健康知识和培养心理服务人才,助力心理咨询师爱好者迈出实现职业理想的第一步。
凯途心理自2006年深耕心理学教育,与多家高校、科研院所紧密合作,经验深厚,成效卓著。依托深圳总部及北京、广州等分支机构,携手百余位国内外顶尖专家,已成功举办超千场地面培训,上线超千小时高清课程。学员遍布全球,累计培训数十万人次,每年引领近万人踏上心理学专业之路。
一、培训目标
1、基础能力培养
掌握心理学基础理论、心理咨询伦理及基本沟通技巧。
2、实践入门
能在高等级心理咨询师指导下从事心理咨询辅助工作和心理健康教育工作。能够运用基础咨询技术完成简单个案访谈,具备初步个案记录与分析能力。
3、职业规范
熟悉心理咨询行业法律法规及伦理准则,了解心理咨询师的角色定位。
二、培训对象
1、父母/准父母
加强心理健康教育,用科学的方式去面对和解决自身、家庭相关问题。
2、心理学爱好者
对心理学感兴趣,希望深入了解心理机制,获得觉察和成长的人士。
3、学习专业知识
有心理学书籍阅读和学习经验,想完善理论基础及实务操作的学习者。
4、职场人士
有晋升需求、喜欢灵活学习时间、自由安排学习进度的职场人士。
5、提升个人能力
有意愿学习心理学知识,提升个人能力改善人际关系,加强心理素质的人。
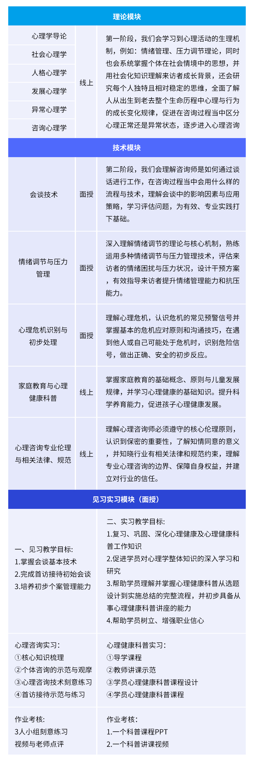
三、课程设置

四、师资库
【部分师资,以实际上课为准,按首字母排序不分先后】
曹慧:香港中文大学心理学博士,北京教育学院讲师,中国社会心理服务专委会委员。
郭勇:主任医师,原国家某三甲医院心理学专业创始人、学科带头人,医学心理科主任,教授,研究生导师。
关梅林:中国科学院心理研究所博士,中国心理卫生协会青少年专业委员会委员。
胡海波:中国心理卫生协会会员、团中央共青团系统心理健康辅导员考核认证管理办公室讲师、北京市监狱管理局“未成年犯管教所”心理咨询师、中国青少年发展服务中心特聘讲师。
焦璨:深圳大学教授,博士生导师,深圳市高层次后备级人才,深圳市人文社科重点研究基地深圳大学心理健康研究中心主任,广东省心理学会心理健康专业委员会主任委员。
李秀珍:全国健康心理专业委员会委员、全军精神疾病专业委员会、心理专业委员会委员、河北省司法鉴定专业委员会专家组成员、北京军区精神疾病专业委员会主任委员、北京军区心理专业委员会委员。
刘希平:中国科学院心理研究所博士,天津师范大学心理学部教授、博士生导师,中国心理学会认定心理学家,中国心理学会注册督导师。
孙大强:北京师范大学博士,北京交通大学心理素质教育中心专职教师,教育部智心委、人社部人才流动中心特邀心理专家,司法部法律出版社《法律与生活》心理专栏作者,中央广电总台某中心长期合作专家、《幸福心理学》作者。
田宏杰:研究员,北京师范大学心理学博士,中国青少年研究会理事,北京家庭教育研究会理事,中央电视台《心理访谈》节目专家,樊登读书讲书人,《父母必读》专栏作者。
王晓钧:原深圳大学师范学院心理学教研室主任、心理学系主任、深圳大学心理咨询中心常务副主任、深圳大学心理与社会学院副院长。
……
五、培训服务
1、教务服务
对学员实行分班管理,课程培训100人/班,见习实习50人/班,课程培训包括理论课程和实务课程。安排1名班主任,提供咨询答疑、考培通知等服务。
2、投诉反馈
学员对本机构招生宣传、授课教师、课程安排、授课平台、工作人员等有意见或建议,可通过邮件(jiaowu@kaituedu.com)的方式反馈,将由专人在工作时间24小时内对接处理。
3、上课时间
以教务通知为准。
4、面授城市
深圳、北京、广州。
5、注意事项
单科笔试成绩有效期为3年。上课后,将不再接受任何原因退费,采用实名制报名学习,报名后需学员本人上课,中途不得换人,为达到学习最佳效果学员需全程参加课程。
六、关于证书

中国心理学会向通过心理咨询师水平评价综合考试的考生核发相应级别的心理咨询师水平等级证书。证书统一编号,统一查询,可供用人机构和心理咨询服务对象参考。
七、收费标准
课程费用:9680元/人,首期特惠价6880元。费用包含培训费、税费、教务服务费(不包含综合考试费、教材费),由凯途同创(深圳)教育科技发展有限公司收取,出具电子发票,并签署电子协议。首期报名享早鸟价,详情咨询客服!
学生绿通:全日制大三学生及应届毕业生凭相关证明可享受85折优惠。
八、助理心理咨询师考试申报
凯途同创(深圳)教育科技发展有限公司(机构编码OR-71wGMF),经中国心理学会心理咨询师水平评价工作备案/认定,可以依照有关规范招生和举办助理心理咨询师水平评价课程培训和见习实习,其培训和见习实习学时将被水平评价工作综合服务系统记录并认定为有效学时,这是学员申报助理心理咨询师水平评价综合考试的必要条件。
学员完成培训和见习实习后,可自行通过心理咨询师水平评价工作综合服务系统-学员端申报综合考试。助理心理咨询师通过笔试评价,笔试科目包括心理学综合和心理咨询实务,实行百分制,成绩60分以上为合格;(综合评审成绩分为合格与不合格。)考试合格者将由中国心理学会颁发心理咨询师水平等级证书,证书统一编号、统一查询,水平评价结果可供用人机构和心理咨询服务对象参考。
综合服务系统网址: https://sppj.psysoc.org.cn,
咨询电话:010-64920203,邮箱:sp@psych.ac.cn。
*综合考试时间和报名要求以官网通知为准。
九、课程报名咨询
【深圳】 0755-82666230
深圳市南山区桃源街道平山一路云谷二期9栋102
【广州】 0755-82666230
广州市白云区梅岗路1号大院广州商务中心B栋203
【北京】 010-65476861
北京市朝阳区管庄乡杨闸村京通辅路南8号院中传北广C区1楼C107
报名咨询
添加凯途心理官方微信

了解更多课程详情